2024年招标课题立项结果的通知
关于公布苏州大学中国特色城镇化研究中心、新型城镇化与社会治理协同创新中心
2024年招标课题立项结果的通知
各有关单位:
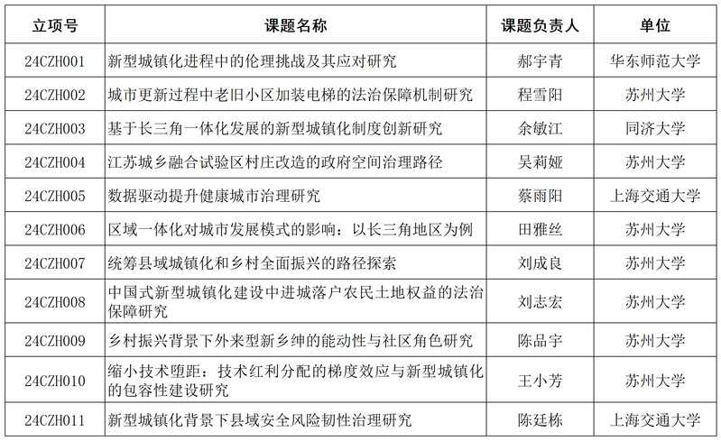
苏州大学中国特色城镇化研究中心、新型城镇化与社会治理协同创新中心招标课题经个人申报、形式审核、专家评审、主任办公会审议、校内公示,最终确定资助名单。现公布如下:

请获得立项资助的课题负责人,按照要求完成立项通知书中规定的科研任务。
特此通知。
苏州大学中国特色城镇化研究中心
新型城镇化与社会治理协同创新中心
2024年4月7日