【公示】2024年招标课题拟立项名单公示
苏州大学中国特色城镇化研究中心、新型城镇化与社会治理协同创新中心
2024年招标课题拟立项名单公示
各有关单位:
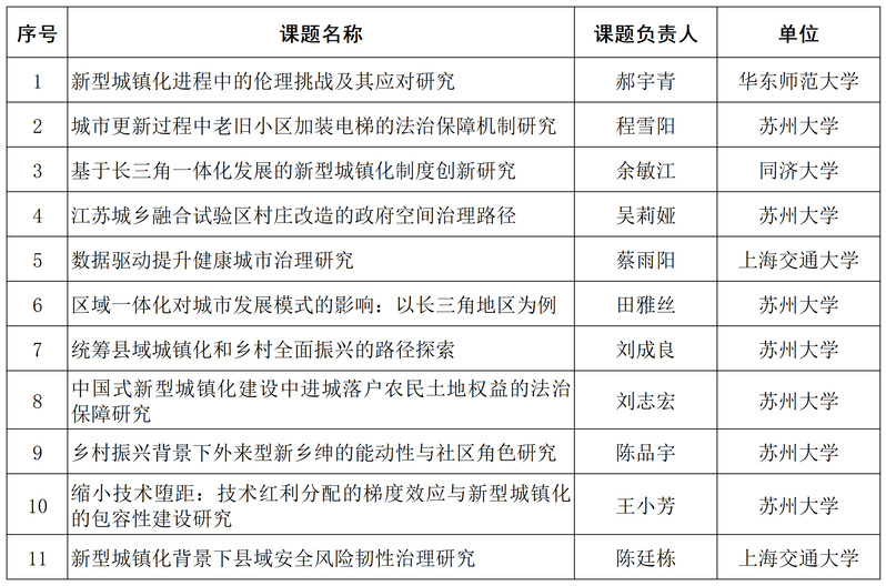
经个人申报、形式审核、专家评审、主任办公会审议,确定苏州大学中国特色城镇化研究中心、新型城镇化与社会治理协同创新中心招标课题立项名单,现予以公示。

公示时间:2024年3月28日-2022年4月3日。公示期内如有异议,请向中心办公室反映(电子邮箱:sudaczh@suda.edu.cn)。为便于核实查证,确保客观公正处理异议,提出异议的单位或者个人应当表明真实身份,并提供有效联系方式。凡匿名、冒名或超出期限的异议不予受理。
苏州大学中国特色城镇化研究中心
新型城镇化与社会治理协同创新中心
2024年3月28日